0 продуктов

Авторизация

Листоподборочные машины

Список продуктов
Данный раздел/документ содержится в продуктах:


ЛИСТОПОДБОРОЧНЫЕ МАШИНЫ

(gathering machines, Zusammentragmaschinen):

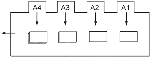
Машины для подборки сфальцованных бумажных листов, в которых отдельные сфальцованные листы выводятся из самонаклада захватами и укладываются друг на друга на цепной транспортер в необходимой последовательности (см. рисунок).



     
Рисунок - A1-A4 - самонаклады

"ГОСТ Р ЕН 1010-4-2011 Оборудование полиграфическое. Требования безопасности для конструирования и изготовления. Часть 4. Машины брошюровочно-переплетные, машины для переработки и отделки бумаги" от 13.12.2011 г.

Категории продуктов

 

 

 

Знакомьтесь, "Техэксперт"

 Техэксперт для iPad

 Для Android

АКЦИЯ!

Бесплатный доступ