
Вы нашли документ, содержащийся в электронной базе документов - "ТЕХЭКСПЕРТ"!
Технологическая схема ЦТП (пример)
Данный раздел/документ содержится в продуктах:
- Техэксперт: Теплоэнергетика
- Авиатор
- Законодательство России
- Техэксперт: Эксплуатация зданий
- Законодательство России
- Техэксперт: Экология. Проф
- Законодательство России
- Техэксперт: Охрана труда
- Техэксперт: Нефтегазовый комплекс
- Техэксперт: Нормы, правила, стандарты и законодательство России
- Техэксперт: Электроэнергетика
- Стройэксперт. "Вариант Лидер"
- Техэксперт: Ценообразование и сметное дело в строительстве
- Техэксперт: Помощник Проектировщика
- Техэксперт: Дорожное строительство
Настоящую форму можно распечатать из редактора MS Word (в режиме разметки страниц), где настройка параметров просмотра и печати устанавливается автоматически. Для перехода в MS Word нажмите кнопку .
Рекомендуем также ознакомиться с Руководством по выводу форм отчетности на печать.
Приложение N 9
к Методическим рекомендациям
Минрегиона России
от 25.04.2012
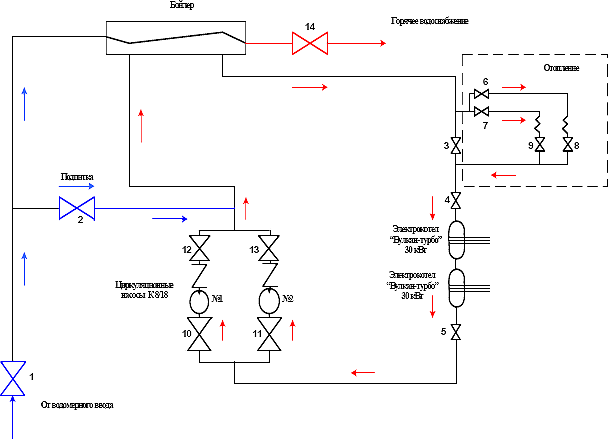
Пример
Технологическая схема ЦТП
Скачать документ нельзя - можно заказать Бесплатно! 1 документ
Документ будет отправлен на указанный Вами e-mail в течение 3 рабочих дней*
Часы работы: с Пн по Пт с 8:30 до 17:30 по московскому времени.
или
Посмотреть возможности крупнейшей электронной библиотеки "Техэксперт" - более 8 000 000 документов!



