
Вы нашли документ, содержащийся в электронной базе документов - "ТЕХЭКСПЕРТ"!
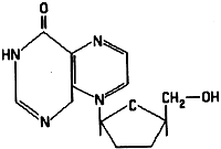
Методические указания по спектрофотометрическому измерению концентраций рибоксина в воздухе рабочей зоны
Список продуктов
Данный раздел/документ содержится в продуктах:
Данный раздел/документ содержится в продуктах:
- Техэксперт: Охрана труда
- Нормативные документы по охране труда
- Методические указания по измерению концентрации вредных веществ в воздухе рабочей зоны. Выпуск 28
- О действующих методических документах по методам контроля химических веществ в объектах окружающей среды, воздухе рабочей зоны, пищевых продуктах
- О введении в действие ГН 2.1.6.1338-03 (с изменениями на 30 августа 2016 года) ГН 2.1.6.1338-03 Предельно допустимые концентрации (ПДК) загрязняющих веществ в атмосферном воздухе населенных мест
- Нормативные документы по охране труда
- Техэксперт: Нормы, правила, стандарты и законодательство России
- Все нормы, правила, стандарты
- Нормы, правила, стандарты и законодательство по техническому регулированию
- Всё законодательство России
- Техэксперт: Нефтегазовый комплекс
- Все нормы, правила, стандарты
- Всё законодательство России
- Техэксперт: Экология. Проф
- Авиатор
- Техэксперт: Эксплуатация зданий
- Техэксперт: Машиностроительный комплекс
- Техэксперт: Электроэнергетика
- Стройэксперт. "Вариант Лидер"
- Основы правового регулирования в строительстве
- Строительное производство и проектирование (технические нормы, правила, стандарты)
- Техэксперт: Ценообразование и сметное дело в строительстве
- Техэксперт: Помощник Проектировщика
- Основы правового регулирования в строительстве
- Строительное производство и проектирование (технические нормы, правила, стандарты)
- Техэксперт: Дорожное строительство
- Техэксперт: Промышленная безопасность
МЕТОДИЧЕСКИЕ УКАЗАНИЯ
по спектрофотометрическому измерению концентраций
рибоксина в воздухе рабочей зоны
УТВЕРЖДЕНЫ заместителем Главного государственного санитарного врача СССР М.И.Наркевичем 10 октября 1991 г. N 6002-91
C |
Скачать документ нельзя - можно заказать Бесплатно! 1 документ
Документ будет отправлен на указанный Вами e-mail в течение 3 рабочих дней*
Часы работы: с Пн по Пт с 8:30 до 17:30 по московскому времени.
или
Посмотреть возможности крупнейшей электронной библиотеки "Техэксперт" - более 8 000 000 документов!
Подписка на полную версию «Указателя стандартов» через ФГУП «Стандартинформ» стоит 20 000 рублей.
При заказе демонстрации Вы получите доступ к его электронной версии совершенно бесплатно!



