
Вы нашли документ, содержащийся в электронной базе документов - "ТЕХЭКСПЕРТ"!
Технологическая схема производства листового пенополистирола
Данный раздел/документ содержится в продуктах:
СтройМеханика
Адрес: г.Тула, пос.Рудаково, ул.Люлина, д.6-а
Тел/факс: 8 (4872) 33-09-78; 24-59-59; 8 (960) 601-51-73; 8 (903) 658-25-87
8 (495) 221-28-66; 8 (495) 789-38-76
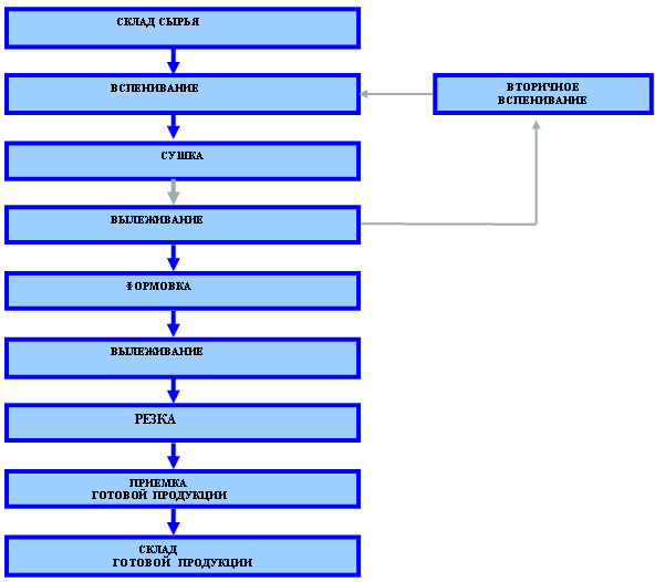
ТЕХНОЛОГИЧЕСКАЯ СХЕМА ПРОИЗВОДСТВА ПРОИЗВОДСТВА ЛИСТОВОГО ПЕНОПОЛИСТИРОЛА
1.1 Технологическая схема производства представлена на рис.1
Технологическая схема производства плит пенополистирольных
Рис.1
1.2 Производство плит пенополистирольных осуществляется на производственном участке изготовления пенополистирола.
Схема производственного участка изготовления плит пенополистирольных
Скачать документ нельзя - можно заказать Бесплатно! 1 документ
Документ будет отправлен на указанный Вами e-mail в течение 3 рабочих дней*
Часы работы: с Пн по Пт с 8:30 до 17:30 по московскому времени.
или
Посмотреть возможности крупнейшей электронной библиотеки "Техэксперт" - более 8 000 000 документов!



